山地规划(山地村庄旅游规划策略)
山地村庄发展度假旅游是响应国家政策、解决山区发展问题、满足市场需求的重要举措之一 。当前山地村庄发展面临诸多问题,主要表现在经济发展水平低、村庄空心化老龄化现象严重、基础设施建设水平落后、居民教育水平低、乡村风貌破坏严重、自然生态环境缺乏保护等方面;山地度假旅游面临着定位不准、盲目开发、主题文化不鲜明、旅游产品简单、开发经营管理混乱等内容 。本文尝试通过规划的方法解决上述问题,针对并结合山地村庄和山地度假旅游的现状问题,结合其所具有的的特征和特点,提出了山地村庄度假旅游规划的规划策略 。
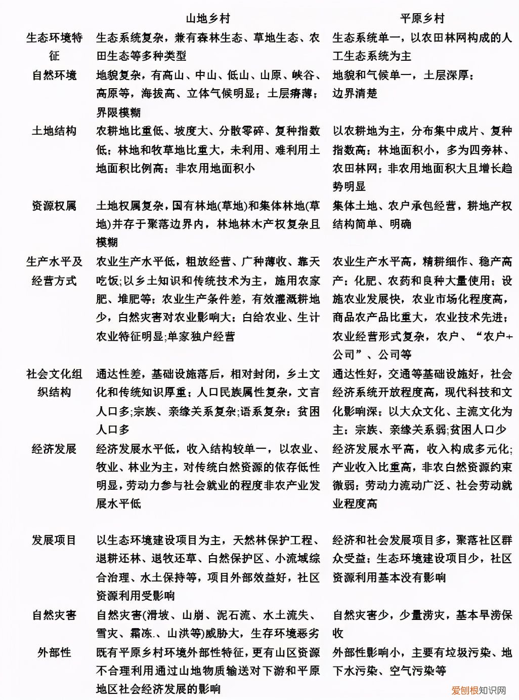
一、山地村庄的特征与平原村庄特征对比

文章插图
二、山地度假旅游现状问题
1、 氛围营造不足
从度假者对山地村庄度假旅游的需求来看,旅游者舒适、隐居等方面的需求意愿最为强烈 。主要有以下几方面对其发展造成了约束 。
首先,度假配套设施的不完善严重影响了山地度假游整体的舒适度和享受度,娱乐活动创意与节庆方案的短缺使其软环境缺乏吸引力;
其次,旅游者的游玩空间与山地居民的生活空间交叉重叠,居民的生活暴露于旅游者视野中,对追求独立化、高端化的旅游者造成一定的冲击和影响;
最后,越来越多的商业活动利用山地度假旅游区域进行开展,山地区域的本土文化和物质遗产不再纯粹,促使了本土文化的异化与商业化,严重影响了山地度假地区的文化保护和整体氛围 。
2、度假产品有待丰富
我国山地度假旅游目前仍处于发展初期,无法与观光旅游完全处于并列的状态,主要问题在于相关服务设施的不健全,度假设施和度假产品处于起步阶段,无法完全满足市场与消费者的需求,因此,产品类型少、缺乏个性、档次低是其发展缓慢的主要矛盾所在 。
3、承载力问题
山地区域因其独特的地理结构和优越的气候条件具有较大的环境承载量,但不顾生态平衡,对其资源进行过度开发,会对山地的自然生态造成不可逆转的破坏 。因此如何引导对山地度假旅游的适度开发与利用,是亟待解决的问题 。
三、山地村庄度假旅游规划策略
1、旅游产品策略:市场细分,提供复合型旅游产品
(1)细分客源市场和目标人群
当今旅游市场的蓬勃发展,催生了大量的需求人群,如果山村为不同的度假旅游者提供网的是同样的产品和服务,将只会满足小部分客户的需求,而让其余的度假旅游者产生较差的度假体验,如果寄希望于为每一个度假旅游客户提供更具针对性的服务,将会使山地环境的生态成本和开发企业的运营成本显著增加,因此,需要细分客源市场和目标人群,打造适合不同层次需求的旅游产品 。
按市场来源细分市场:亲子家庭市场、单身人士市场、自驾游市场、骑行市场 。可以按年龄细分市场:儿童、青年、中年、老年 。例如针对中青年群体提供山地网运动产品 。产品的供给应当主题鲜明、具有针对性,参与性、体验性较强,从而使客户对度假地更具归属感 。
(2)打造复合型的旅游产品
旅游产品是吸引度假旅游者的重中之重,在目前竞争激烈的市场上,旅游产品正在从过去简单粗放的经营方式向高级复合型发展,山地村庄度假旅游规划应针对目标群体,提供复合型旅游产品,以满足目标群体的多样化需求 。当前山地村庄度假旅游应主要开发两种类型的旅游产品:
一是体验性旅游产品 。
推荐阅读
- 2021孔庙简介 孔庙简介
- ppt可以加动图进去吗 ppt如何插入动图
- ppt无法编辑怎么解决 ppt如何插入图片
- 34岁刘诗诗晒近照 刘诗诗年龄
- 冰箱怎么手动除霜 冰箱怎么除霜
- excel怎么导入到word ppt如何插入表格
- ppt如何制作视频教程 ppt如何插入音乐
- 3种适合糖尿病患者食谱 糖尿病菜谱
- 艾的由来,艾草的由来和传说
