
文章插图
(三)社区内测及更新:
1.MIUI灰度版本更新说明-4月23日,Xiaomi 13 Pro 已发布V14.0.24.0.TMBCNXM灰度版本OTA,Redmi 9A 已发布V12.5.21.0.RCDCNXM灰度版本OTA(819

文章插图
2.MIUI灰度版本更新说明-4月24日,Xiaomi 13 已发布V14.0.24.0.TMCCNXM灰度版本OTA(820

文章插图
3.MIUI灰度版本更新说明-4月25日,Xiaomi 12 Pro 已发布V14.0.13.0.TLBCNXM灰度版本OTA(821

文章插图
4.MIUI灰度版本更新说明-4月26日,Xiaomi Pad 6 已发布V14.0.4.0.TMZCNXM灰度版本OTA, Xiaomi Pad 6 Pro 已发布V14.0.3.0.TMYCNXM灰度版本OTA(822

文章插图
5.MIUI灰度版本更新说明-4月27日,Redmi 12C 已发布V13.0.7.0.SCVCNXM灰度版本OTA,Redmi 10A已发布V12.5.13.0.RCZCNXM灰度版本0TA(823

文章插图
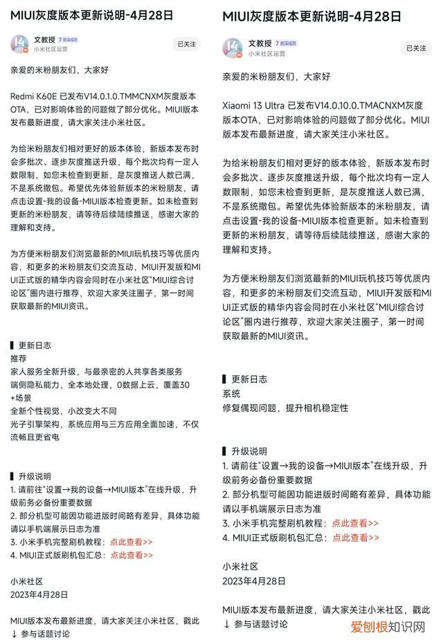
6.MIUI灰度版本更新说明-4月28日,Redmi K60E 已发布V14.0.1.0.TMMCNXM灰度版本OTA,Xiaomi 13 Ultra 已发布V14.0.10.0.TMACNXM灰度版本OTA(824

文章插图
(四)内测系统版本更新日志:
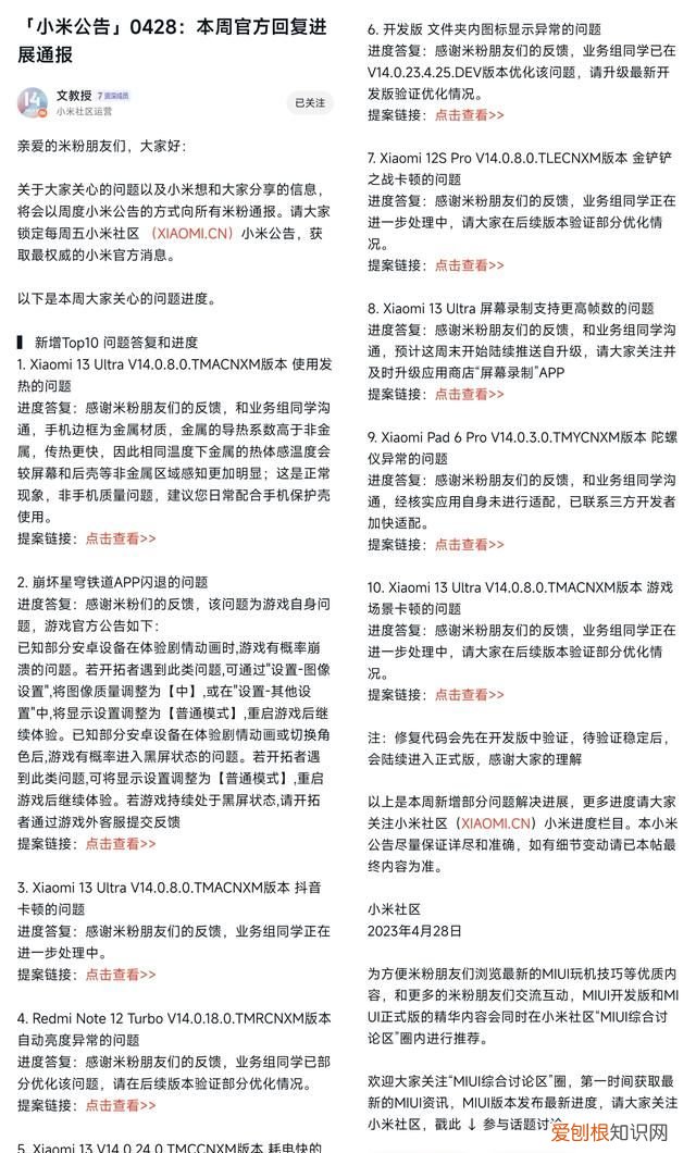
1.「小米公告」0428:本周官方进展回复通报(825

文章插图
2.MIUI第599周发布公告及更新日志,部分机型小爱建议新增:考勤打卡提醒,手机管家新增病毒扫描支持使用云扫描弹窗提醒,部分机型设置-双卡与移动网络-通用设置增加智能双卡开关;控制中心WiFi模块弹窗样式修改,移动数据模块弹窗样式修改,增加智能双卡快捷开关;部分机型修改隐私保护实验室功能开关,增加模糊定位支持的应用(默认为已支持安卓原生模糊定位功能的应用 。选择“全部”将加入MIUI模糊定位技术,支持所有应用)(826,826-1

文章插图

文章插图
(五)推荐主题:
清风(827

文章插图
PS:近日有网友在第三方平台爆料,平板小部件支持妙控笔电量显示,这样使用起来更加直观和方便,同时小米运动健康新增导入音乐功能,你期待这样的功能发布吗?欢迎大家来评论区畅所欲言~(828.829

文章插图

文章插图
全文部分配图来自网络,若侵权,请联系删除~
推荐阅读
- 郑州师范学院是几本?录取分数线是多少?
- 手机没信号怎么办?一招教你快速解决
- ptsd是什么意思?应对ptsd的方法?
- 在win0可以咋设置锁屏密码,win7系统怎么设置密码锁屏
- 怎么才能在58发布信息,在五八同城发布招聘信息收费多少钱
- 羽丝绒是什么材料?该怎么清洗与保养?
- 苹果手机连接电脑不能上传图片?手机图片传入电脑4种方法汇总
- 双引号如何输入,怎么打双引号电脑上
- 8款强力制热空调大推荐,最好的制热空调品牌
