
文章插图
这样只需适当选取R1和R2的值,就可以实现从0到100%的任意占空比了 。
我们只需在上个视频的面包板上添加两个二极管即可 。为了演示占空比小于50%的效果,我将R1换成了1kΩ,这样占空比为10%,可以从右下角LED的闪烁来证实这一点 。
添加两个二极管来实现任意占空比
更简单的50%占空比无稳态电路
还有一种无稳态振荡器能够用更为简单的电路实现50%的占空比 。如下所示:

文章插图
50%占空比的555振荡器
图中电容C1的充电和放电都是通过电阻R2完成,不再使用7脚Discharge 。当输出端3脚为高电平时,C1充电;当输出端3脚为低电平时,C1放电 。电阻R1的作用是保证C1能够充到Vcc 。
该电路的计算公式为:

文章插图
应用此电路时要注意,电阻R1不能太小,否则会影响电容C1的充电,导致占空比不是50% 。
单稳态电路
在单稳态电路中,输出端保持低电平,在输入端触发之后,输出端变成高电平,延时一段时间后回到低电平并保持 。这个特性可以用来制作延时开关 。原理图如下:

文章插图
图中,电容C1接到了7脚Discharge上 。在稳定状态下,3脚Output和7脚Discharge均为低电平,因此电容C1与地(7脚)短接,不会通过R1充电 。
2脚通过上拉电阻R2连到高电平上,并通过一个接地的开关来产生低电平脉冲 。按下开关会导致2脚Trigger接地,产生低电平 。由于此时2脚 < 1/3 Vcc,因此3脚Output变成高电平,同时7脚Discharge变成高阻态 。这会使电容C1不再与地短接,开始通过R1充电 。充电时C1两端电压升高,直到电压达到2/3 Vcc 。6脚Threashold达到2/3 Vcc后,3脚Output变成低电平,同时7脚Discharge也变成低电平,于是C1不再充电,而是通过7脚放电 。
可见,3脚Output的高电平持续时间就是电容C1从0充电到2/3 Vcc的时间
双稳态电路
双稳态电路指的是输出端可以稳定在高电平或低电平两种状态,可以通过开关在两个状态间切换 。这个特性可以用来制作按钮开关 。
用两个按钮组成开关

文章插图
555双稳态电路
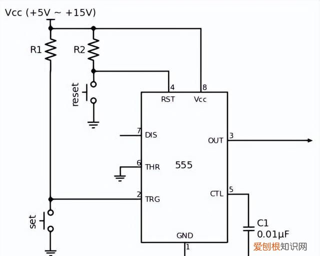
双稳态电路中不再使用电容,而是分别将2脚Trigger和4脚Reset通过开关接地,R1、R2为2、4脚的上拉电阻 。当2脚Trigger对应的开关按下时,2脚变成低电平,从而3脚Output变成高电平;而由于6脚接地,即使2脚的开关不再按下,也满足2脚>1/3 Vcc、6脚< 2/3 Vcc的条件,于是3脚会一直保持高电平 。4脚Reset对应的开关按下会强制3脚Output变成低电平 。
用一个按钮组成开关
【555定时器介绍,555定时器功能测试】生活中常见的开关只有一个按钮,按一下开,再按一下关 。这种开关可以通过另一种双稳态电路实现:

文章插图
推荐阅读
- 有泉伏不见,作泠泠琴筑声怎样表现天平山的美
- 手机上网时页面无法显示怎么办,为什么手机打开数据网络后不显示
- 蚂蚁庄园蛋绩绝尘怎么获得,蚂蚁庄园应该怎么才可以捐赠爱心
- word文档咋修改页码,word文档怎么设置页码
- excel该怎样才可以复制表格保持原有样式
- 02的机甲叫什么
- 好听稀少的叠字,四大名著名字ABB的人物
- 安家小楼真实身份第几集,安家小楼真实身份第几集曝光
- 干电池的电压,电动扳手锂电池上的58FV是什么意思?电压是多少伏?
